Skip to content

Printable Free Cabinet Plans Pdf

  • by

Printable Free Cabinet Plans Pdf – Stay Organized with a Planning Template – Your Time, Your Way

Kitchen Base Cabinet Plans Pdf JuamenoPrintable Free Cabinet Plans Pdf

Are you looking to build your own cabinets but don’t know where to start? Printable free cabinet plans in PDF format are a great resource for DIY enthusiasts. These plans provide detailed instructions and measurements to help you create custom cabinets for your home. Whether you’re a beginner or an experienced woodworker, having access to printable cabinet plans can make the process much easier.

With printable free cabinet plans in PDF format, you can easily reference the materials and tools needed for the project. These plans often include a list of items required, such as wood, screws, and hinges, as well as the specific measurements for each piece of the cabinet. This ensures that you have everything you need before starting the construction process.

Need a simple and flexible way to manage your time? A Printable Free Cabinet Plans Pdf is the right tool for managing your day, week, or monthly plans with ease. Whether you’re a college attendee, professional, or home manager, planning template help you stay focused, track goals, and maintain focus.

Unlike store-bought organizers, a planner printable gives you the freedom to customize layouts and choose what to print. From task organizers and meal plans to overview sheets and productivity charts, there’s a printable for every planning style.

Easily Download and Print Printable Free Cabinet Plans Pdf

You can easily download printables planner from the web, many of which are complimentary and visually appealing. They’re ideal for both digital minimalists and analog organizers who want an organized life without relying on devices.

Elevate your time management and personal focus—search for the best planner printable today and build a planning system that works just for you. It’s time to master your time—the smart way..

Printable Free Cabinet Plans Pdf Printable Templates ProtalPrintable Free Cabinet Plans Pdf Printable Templates Protal

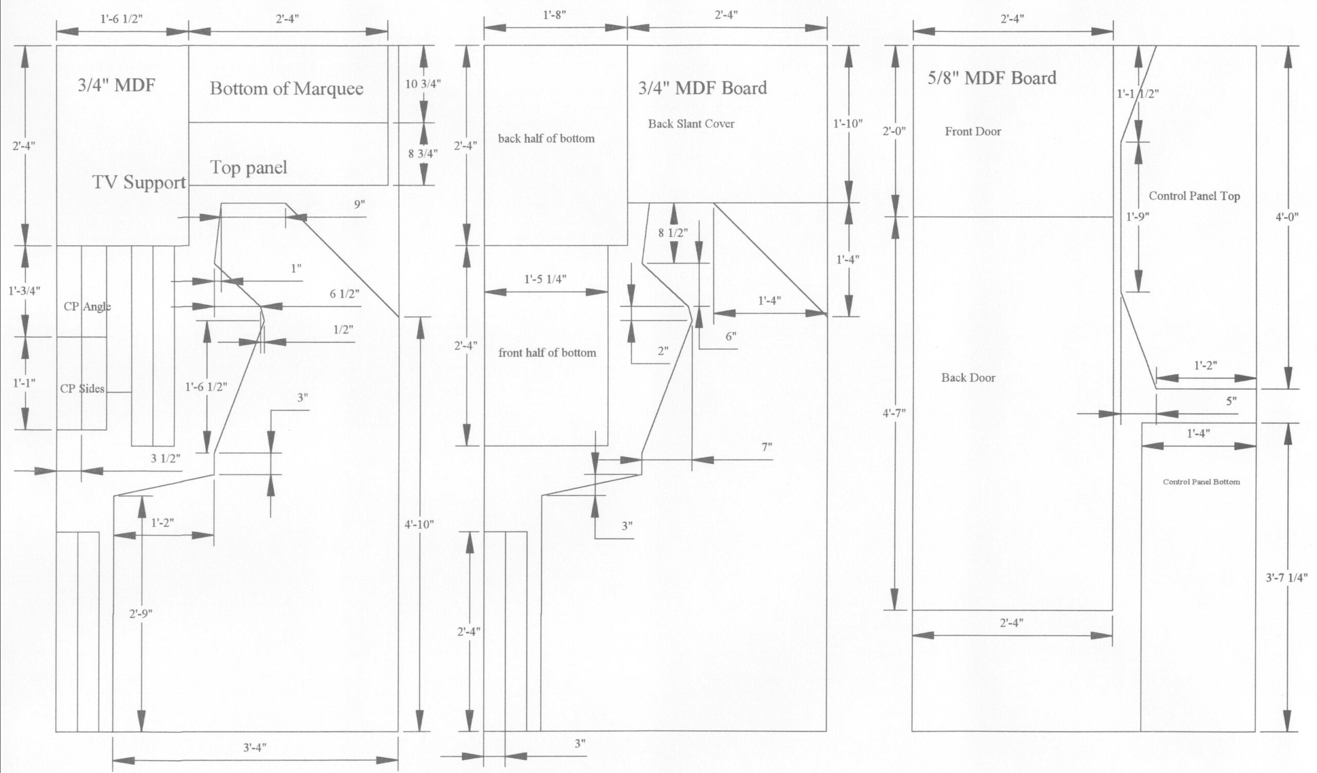
Cabinet Plans Arcade Plans Free PDF DownloadCabinet Plans Arcade Plans Free PDF Download

Cabinet Plans Arcade Plans Free PDF DownloadCabinet Plans Arcade Plans Free PDF Download

Cabinet Plans Mame Plans Free PDF DownloadCabinet Plans Mame Plans Free PDF Download

Printable Free Cabinet Plans FREE Printable A ZPrintable Free Cabinet Plans FREE Printable A Z

One of the key benefits of using printable free cabinet plans in PDF format is the ability to customize the design to fit your specific needs. Whether you’re looking to build a small storage cabinet for your bathroom or a large display cabinet for your living room, these plans can be easily adjusted to meet your requirements. You can also choose the type of wood and finish that best suits your style and home décor.

Additionally, printable free cabinet plans in PDF format often include step-by-step instructions and diagrams to guide you through the construction process. This makes it easier for beginners to follow along and build their own cabinets with confidence. By following the detailed plans, you can avoid costly mistakes and ensure that your cabinets turn out exactly as you envisioned.

In conclusion, printable free cabinet plans in PDF format are a valuable resource for DIY enthusiasts looking to build their own cabinets. With detailed instructions, measurements, and diagrams, these plans make it easy to create custom cabinets that fit your specific needs and style. Whether you’re a beginner or an experienced woodworker, having access to printable cabinet plans can help you successfully complete your project and enhance the look of your home.